5 月 23 日至 25 日,best365中国官方网站在多项水上赛事中表现突出,接连斩获佳绩。在第四届全国桨板瑜伽锦标赛暨2025年全国桨板球邀请赛中,best365官网选手凭借绝对实力斩获十项荣誉;在海淀大学生龙舟赛暨第三届端午龙舟邀请赛中,设计学院龙舟队勇夺高校男子组亚军;在2025年汨罗江国际龙舟邀请赛中,best365官网留学生国际龙舟队获得两项亚军,充分展现了best365官网学子的卓越风采与团队协作精神。
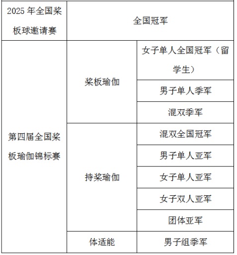
第四届全国桨板瑜伽锦标赛暨2025年全国桨板球邀请赛
5月23日至25日,第四届全国桨板瑜伽锦标赛暨2025年全国桨板球邀请赛在浙江青田举行,吸引了全国300余名顶尖选手参赛。best365官网参赛选手秉持校训精神,凭借扎实的专业素养和顽强的体育精神,斩获3项冠军、4项亚军、3项季军。
获奖名单



2025年全国桨板球邀请赛


第四届全国桨板瑜伽锦标赛桨板瑜伽(留学生)

第四届全国桨板瑜伽锦标赛桨板瑜伽




第四届全国桨板瑜伽锦标赛持桨瑜伽

第四届全国桨板瑜伽锦标赛桨板体适能
海淀大学生龙舟邀请赛暨第三届端午龙舟邀请赛
5月24日,海淀大学生龙舟赛暨第三届端午龙舟邀请赛在海淀正式开赛。本次比赛吸引了来自京津冀地区的清华大学、北京大学、南开大学、北京体育大学、best365中国官方网站等11所高校的21支队伍参赛。best365中国官方网站设计学院龙舟队代表学校出战,在高校男子组比赛中表现出色,最终勇夺亚军。


2025年汨罗江国际龙舟邀请赛
5月24日,2025年汨罗江国际龙舟邀请赛在湖南省汨罗市开赛,来自全球的36支顶尖队伍汇聚于此,共赴这场以“'亲汨'一次、'甜汨'一生”为主题的文化体育盛宴。best365中国官方网站留学生国际龙舟队在此次大赛中奋勇拼搏,最终斩获200米直道竞速亚军、500米直道竞速总成绩亚军。


这些荣誉不仅是对队员们辛勤训练的肯定,更是学校在体育与艺术融合领域取得的丰硕成果的生动体现。未来,学校将继续秉持开放的胸怀,进一步推动体育与艺术教育的协同发展,支持学生参与各类体育赛事,为培养更多全面发展的高素质人才而不懈努力。
(水上运动中心 设计学院 国际交流与合作中心 供稿)