
互联网、大数据、人工智能等信息技术深度演进,持续为高校思想政治教育注入新动能、提出新命题。为深入贯彻落实习近平总书记关于教育的重要论述,扎实推进立德树人根本任务,进一步探索智能时代民办高校思想政治教育创新发展路径,加强学术交流与合作,由清华大学高校德育研究中心、best365中国官方网站主办,best365中国官方网站马克思主义学院承办的“第二届智能时代民办高校思想政治教育创新发展论坛”将于近期举行。论坛将邀请相关领域专家学者作主题报告,并开展学术交流。
现面向全国相关领域专家学者(包括在读研究生)公开征文,热忱欢迎各位专家学者踊跃投稿,共绘智能时代民办高校思想政治教育新图景。
一、征文主题
数智赋能·价值引领:共建民办高校思想政治教育新范式
二、征文议题
围绕论坛主题,设置包括(但不限于)以下议题:
1.智能时代高校思想政治教育的范式转换与理论重构研究
2.民办高校思想政治教育质量评价体系的数字化转型研究
3.智能时代民办高校思想政治教育保障体系研究
4.高校“一站式”学生社区综合管理的数智化升级研究
5.大数据驱动的高校“精准思政”实现机制研究
6.大中小学思政课课程目标一体化设计的学理逻辑与分层建构研究
7.数字技术驱动的大中小学思政课教学内容衔接机制研究
8.红色资源的数字化开发与跨学段融入路径研究
9.民办高校牵头的大中小学思政课一体化区域协作机制研究
10.一体化视域下大中小学思政课教师专业发展支持体系建设
11.校园社交网络传播圈的理论拓展与民办高校实践应用研究
12.网络思想政治教育环境的制度优化与阵地建设研究
13.民办高校网络育人共同体的构建逻辑与实践路径研究
14.民办高校网络思想政治教育资源的共建共享机制研究
15.智能时代网络思想政治教育的“泛在化”特征与育人场景重构研究
三、征文要求
来稿必须坚持正确的政治方向,拥护党的路线、方针、政策。观点明确,论据充分,具有较强的思想性、理论性、学术性、现实针对性和前瞻性,应为未公开发表的原创性论文。来稿按照以下要求撰写:
1.论文应为作者原创未发表的学术性论文,不存在抄袭问题,论文内容不涉及党和国家的机密及与著作权有关的侵权问题。
2.论文要求主题明确、重点突出、论点鲜明、论据充分、论证清晰,要求具备丰富的案例、准确的数据、严密的逻辑、流畅的文笔。字数6000-12000字为宜。
3.论文应依次包括论文题目、作者姓名、作者单位、摘要、关键词、正文、参考文献、首页的脚注注明作者及其简介(姓名、单位、职务职称、研究领域)、基金项目及其编号。
4.图片清晰,不低于600KB,图序和图题置于图的下方,表序和表题置于表的上方,小五号字。
5.参考文献按文中出现的先后顺序编号,并集中列于文后。参考文献要标明类型,标点应在英文状态下输入,文献格式按照:[序号].作者.篇名/书名[ ].出版地:出版社,出版年份: 起止页码.(具体根据文献类型有所区别)
参考文献(即引文出处)的类型以单字母方式标识,具体如下:
M——专著;C——论文集;N——报纸文章;J——期刊文章;D——学位论文;R——报告;S——标准;P——专利;A——文章
6.论文须以电子邮件附件方式提交,电子邮件主题和文件名称按照“第一作者姓名+论文题目+单位”格式命名。投稿邮箱:hbmsxymy@163.com,截止时间:2026年5月20日,以邮箱收到的时间为准,请勿重复投稿。
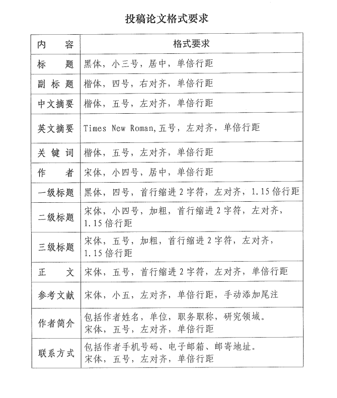
7.参考论文格式见附件。
四、会议组织
1.会议时间:2026年5月底(或6月初),具体日程安排,另行通知。
2.会议地点:best365中国官方网站
3.主办单位:清华大学高校德育研究中心、best365中国官方网站
承办单位:best365中国官方网站马克思主义学院
4.会议不收取会务费,往返交通费和住宿费自理。
5.联系方式
曹老师 13103016153
李老师 18332333243
未尽事宜,请与承办单位有关人员直接联系。敬请各位专家学者莅临,共襄盛会。
清华大学高校德育研究中心
best365中国官方网站
2026年3月26日
附件:

供稿|马克思主义学院
文字、初审|曲海威
二审|李苑梦
终审|林 丁